ÄÉÀ̸޵ðÇãºê¡¤´ë±¸°æºÏ÷´ÜÀÇ·á»ê¾÷ÁøÈïÀç´Ü, ºñ¸¸¡¤´ç´¢Á¶Àý ³í¹® ³×ÀÌó ±¹Á¦ÇмúÁö °ÔÀç
ºñ¸¸, ´ç´¢ Ä¡·áÇÙ½É ¡®GLP-1¡¯ »ý¼º ÃËÁø ÃʷϺÒ
¾È»óµ· ±âÀÚÀÔ·Â : 2026. 03. 11(¼ö) 14:32

¿¬±¸ ³»¿ë
[´º½ºÅë ¾È»óµ· ±âÀÚ]K-MEDI hub(ÄÉÀ̸޵ðÇãºê¡¤´ë±¸°æºÏ÷´ÜÀÇ·á»ê¾÷ÁøÈïÀç´Ü, ÀÌ»çÀå ¹Ú±¸¼±) ÀüÀÓ»ó¼¾ÅÍÀÇ ºñ¸¸, ´ç´¢Á¶Àý ³í¹®ÀÌ ³×ÀÌó Àú³Î '³×ÀÌó Ä¿¹Â´ÏÄÉÀ̼Ç(Nature Communications, IF=15.7)'¿¡ °ÔÀçµÆ´Ù.
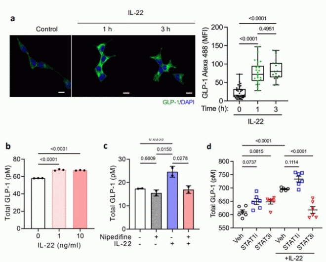
ÀüÀÓ»ó¼¾ÅÍ À̺¸¶ó ¿¬±¸¿øÀº ºñ¸¸°ú ´ç´¢ Ä¡·áÀÇ ÇÙ½ÉÇ¥ÀûÀ¸·Î ÁÖ¸ñ¹Þ´Â ¡®GLP-1(±Û·çÄ«°ï À¯»ç ÆéŸÀ̵å-1)¡¯À» ½Åü¿¡¼ º¸´Ù Ȱ¹ßÇÏ°Ô »ý¼ºÇÒ ¼ö ÀÖ´Â »óÀ§Á¶Àý ½ÅÈ£¸¦ ±Ô¸íÇß´Ù. ¿¬±¸¸¦ ÅëÇØ À̺¸¶ó ¿¬±¸¿øÀº ±¹³» »ý¸í°úÇÐ ¿¬±¸ ¼º°ú Ç÷§Æû »ý¹°Çבּ¸Á¤º¸¼¾ÅÍ(BRIC)ÀÇ 'ÇѺû»ç(Çѱ¹À» ºû³»´Â »ç¶÷µé)'¿¡ ¼±Á¤µÇ±âµµ Çß´Ù.
°¿ø´ëÇб³ ¾àÇдëÇÐ °íÇöÁ¤ ±³¼ö, ¿øÁÖ¼¼ºê¶õ½º±âµ¶º´¿ø ³»ºÐºñ³»°úÇб³½Ç Á¤ÃáÈñ ±³¼ö°¡ °øµ¿ ÁÖÀúÀÚ·Î Âü¿©ÇÑ À̹ø ¿¬±¸´Â Àå³» ¹Ì»ý¹° ´ë»ç»ê¹°(ºÎƼ¸£»ê)ÀÌ Àå Á¡¸· ¸é¿ª »çÀÌÅäÄ«ÀÎ ¡®IL-22¡¯ ¹ßÇöÀ» À¯µµÇϰí, IL-22°¡ Ȱ¼ºÀ» ÅëÇØ GLP-1 À¯ÀüÀÚ ¹ßÇöÀ» Á÷Á¢ Áõ°¡½ÃÅ´À» ¹àÇû´Ù. ¿¬±¸´Â ¸é¿ª¹°ÁúÀ» ÀÌ¿ëÇÑ ´ë»çÁúȯ Ä¡·á¶ó´Â »õ·Î¿î °¡´É¼ºÀ» Á¦½ÃÇÑ Á¡¿¡¼ ÀÇÀǰ¡ ÀÖ´Ù.
ƯÈ÷ IL-22 Åõ¿©·Î Ç÷´çÀÌ °³¼±µÇ´õ¶óµµ GLP-1 ¼ö¿ëü(GLP-1R)¸¦ Â÷´ÜÇϸé È¿°ú°¡ »ç¶óÁö´Â °ÍÀ» È®ÀÎ, IL-22ÀÇ ´ë»ç°³¼± È¿´ÉÀÌ GLP-1 °æ·Î¿¡ ÀüÀûÀ¸·Î ÀÇÁ¸ÇÑ´Ù´Â »ç½ÇÀ» ±â´ÉÀûÀ¸·Î ÀÔÁõÇß´Ù. ÀÌ´Â GLP-1À» Áß½ÉÀ¸·Î ÇÑ ´ë»ç Ç×»ó¼º Á¶Àý¿¡¼ ¸é¿ª½ÅÈ£°¡ GLP-1 »ý¼º(¹ßÇö) ´Ü°è±îÁö Á÷Á¢ °ü¿©ÇÔÀ» º¸¿©ÁÖ´Â °á°ú´Ù.
¿¬±¸ÆÀÀº À̹ø¿¡ ±Ô¸íÇÑ IL-22-GLP-1 ½ÅÈ£ ÃàÀÌ ºñ¸¸, ´ç´¢ ¿Ü¿¡ Àü½Å ´ë»ç Ç׻󼺰ú ¿¬°üµÈ ´Ù¾çÇÑ Áúȯ¿¡¼ ÀÛµ¿ÇÒ °¡´É¼º¿¡ ÁÖ¸ñÇϰí ÀÖ´Ù. GLP-1 ¼ö¿ëü´Â ÃéÀå»Ó¸¸ ¾Æ´Ï¶ó °£, ½ÉÀå, Ç÷°ü µî¿¡µµ ºÐÆ÷ÇÏ´Â °ÍÀ¸·Î ¾Ë·ÁÁ® ÀÖ¾î ÇâÈÄ ´ë»çÀÌ»ó Áö¹æ°£¿°, ½ÉÇ÷°ü°è Áúȯ µî ¿°Áõ°ú ´ë»ç ÀÌ»óÀÌ °áÇÕµÈ Áúȯ ¸ðµ¨·Î ¿¬±¸¸¦ È®´ëÇØ Ä¡·á Ç¥Àû °¡´É¼ºÀ» °ËÁõÇÒ °èȹÀÌ´Ù.
³í¹®Àº 'Intestinal interleukin-22 enhances GLP-1 production via the STAT3 pathway to improve glucose homeostasis during high-fat diet induced obesity in a study with male mice'Á¦¸ñÀ¸·Î Áö³ 2¿ù 21ÀÏ °ÔÀçµÆ´Ù.
¹Ú±¸¼± ÄÉÀ̸޵ðÇãºê ÀÌ»çÀåÀº ¡°Àç´ÜÀÇ ÀÎÇÁ¶ó¸¦ Ȱ¿ëÇØ Èĺ¸ Ÿ±êÀÇ È¿´ÉÀ» ´Ù¾çÇÑ Áúȯ ¸ðµ¨¿¡¼ Á¤·®ÀûÀ¸·Î °ËÁõÇϰí, ±Ã±ØÀûÀ¸·Î ±âÃÊ ±âÀü ¼º°ú°¡ Ä¡·áÁ¦ °³¹ß·Î ¿¬°áµÇ´Â Áß°³¿¬±¸(Translational Research)¸¦ Àû±Ø ÃßÁøÇϰڴ١±°í ¸»Çß´Ù.
ÀüÀÓ»ó¼¾ÅÍ À̺¸¶ó ¿¬±¸¿øÀº ºñ¸¸°ú ´ç´¢ Ä¡·áÀÇ ÇÙ½ÉÇ¥ÀûÀ¸·Î ÁÖ¸ñ¹Þ´Â ¡®GLP-1(±Û·çÄ«°ï À¯»ç ÆéŸÀ̵å-1)¡¯À» ½Åü¿¡¼ º¸´Ù Ȱ¹ßÇÏ°Ô »ý¼ºÇÒ ¼ö ÀÖ´Â »óÀ§Á¶Àý ½ÅÈ£¸¦ ±Ô¸íÇß´Ù. ¿¬±¸¸¦ ÅëÇØ À̺¸¶ó ¿¬±¸¿øÀº ±¹³» »ý¸í°úÇÐ ¿¬±¸ ¼º°ú Ç÷§Æû »ý¹°Çבּ¸Á¤º¸¼¾ÅÍ(BRIC)ÀÇ 'ÇѺû»ç(Çѱ¹À» ºû³»´Â »ç¶÷µé)'¿¡ ¼±Á¤µÇ±âµµ Çß´Ù.
°¿ø´ëÇб³ ¾àÇдëÇÐ °íÇöÁ¤ ±³¼ö, ¿øÁÖ¼¼ºê¶õ½º±âµ¶º´¿ø ³»ºÐºñ³»°úÇб³½Ç Á¤ÃáÈñ ±³¼ö°¡ °øµ¿ ÁÖÀúÀÚ·Î Âü¿©ÇÑ À̹ø ¿¬±¸´Â Àå³» ¹Ì»ý¹° ´ë»ç»ê¹°(ºÎƼ¸£»ê)ÀÌ Àå Á¡¸· ¸é¿ª »çÀÌÅäÄ«ÀÎ ¡®IL-22¡¯ ¹ßÇöÀ» À¯µµÇϰí, IL-22°¡ Ȱ¼ºÀ» ÅëÇØ GLP-1 À¯ÀüÀÚ ¹ßÇöÀ» Á÷Á¢ Áõ°¡½ÃÅ´À» ¹àÇû´Ù. ¿¬±¸´Â ¸é¿ª¹°ÁúÀ» ÀÌ¿ëÇÑ ´ë»çÁúȯ Ä¡·á¶ó´Â »õ·Î¿î °¡´É¼ºÀ» Á¦½ÃÇÑ Á¡¿¡¼ ÀÇÀǰ¡ ÀÖ´Ù.
ƯÈ÷ IL-22 Åõ¿©·Î Ç÷´çÀÌ °³¼±µÇ´õ¶óµµ GLP-1 ¼ö¿ëü(GLP-1R)¸¦ Â÷´ÜÇϸé È¿°ú°¡ »ç¶óÁö´Â °ÍÀ» È®ÀÎ, IL-22ÀÇ ´ë»ç°³¼± È¿´ÉÀÌ GLP-1 °æ·Î¿¡ ÀüÀûÀ¸·Î ÀÇÁ¸ÇÑ´Ù´Â »ç½ÇÀ» ±â´ÉÀûÀ¸·Î ÀÔÁõÇß´Ù. ÀÌ´Â GLP-1À» Áß½ÉÀ¸·Î ÇÑ ´ë»ç Ç×»ó¼º Á¶Àý¿¡¼ ¸é¿ª½ÅÈ£°¡ GLP-1 »ý¼º(¹ßÇö) ´Ü°è±îÁö Á÷Á¢ °ü¿©ÇÔÀ» º¸¿©ÁÖ´Â °á°ú´Ù.
¿¬±¸ÆÀÀº À̹ø¿¡ ±Ô¸íÇÑ IL-22-GLP-1 ½ÅÈ£ ÃàÀÌ ºñ¸¸, ´ç´¢ ¿Ü¿¡ Àü½Å ´ë»ç Ç׻󼺰ú ¿¬°üµÈ ´Ù¾çÇÑ Áúȯ¿¡¼ ÀÛµ¿ÇÒ °¡´É¼º¿¡ ÁÖ¸ñÇϰí ÀÖ´Ù. GLP-1 ¼ö¿ëü´Â ÃéÀå»Ó¸¸ ¾Æ´Ï¶ó °£, ½ÉÀå, Ç÷°ü µî¿¡µµ ºÐÆ÷ÇÏ´Â °ÍÀ¸·Î ¾Ë·ÁÁ® ÀÖ¾î ÇâÈÄ ´ë»çÀÌ»ó Áö¹æ°£¿°, ½ÉÇ÷°ü°è Áúȯ µî ¿°Áõ°ú ´ë»ç ÀÌ»óÀÌ °áÇÕµÈ Áúȯ ¸ðµ¨·Î ¿¬±¸¸¦ È®´ëÇØ Ä¡·á Ç¥Àû °¡´É¼ºÀ» °ËÁõÇÒ °èȹÀÌ´Ù.
³í¹®Àº 'Intestinal interleukin-22 enhances GLP-1 production via the STAT3 pathway to improve glucose homeostasis during high-fat diet induced obesity in a study with male mice'Á¦¸ñÀ¸·Î Áö³ 2¿ù 21ÀÏ °ÔÀçµÆ´Ù.
¹Ú±¸¼± ÄÉÀ̸޵ðÇãºê ÀÌ»çÀåÀº ¡°Àç´ÜÀÇ ÀÎÇÁ¶ó¸¦ Ȱ¿ëÇØ Èĺ¸ Ÿ±êÀÇ È¿´ÉÀ» ´Ù¾çÇÑ Áúȯ ¸ðµ¨¿¡¼ Á¤·®ÀûÀ¸·Î °ËÁõÇϰí, ±Ã±ØÀûÀ¸·Î ±âÃÊ ±âÀü ¼º°ú°¡ Ä¡·áÁ¦ °³¹ß·Î ¿¬°áµÇ´Â Áß°³¿¬±¸(Translational Research)¸¦ Àû±Ø ÃßÁøÇϰڴ١±°í ¸»Çß´Ù.
